首页
星空体育网页版登陆
出版社简介
社长致辞
社名社徽
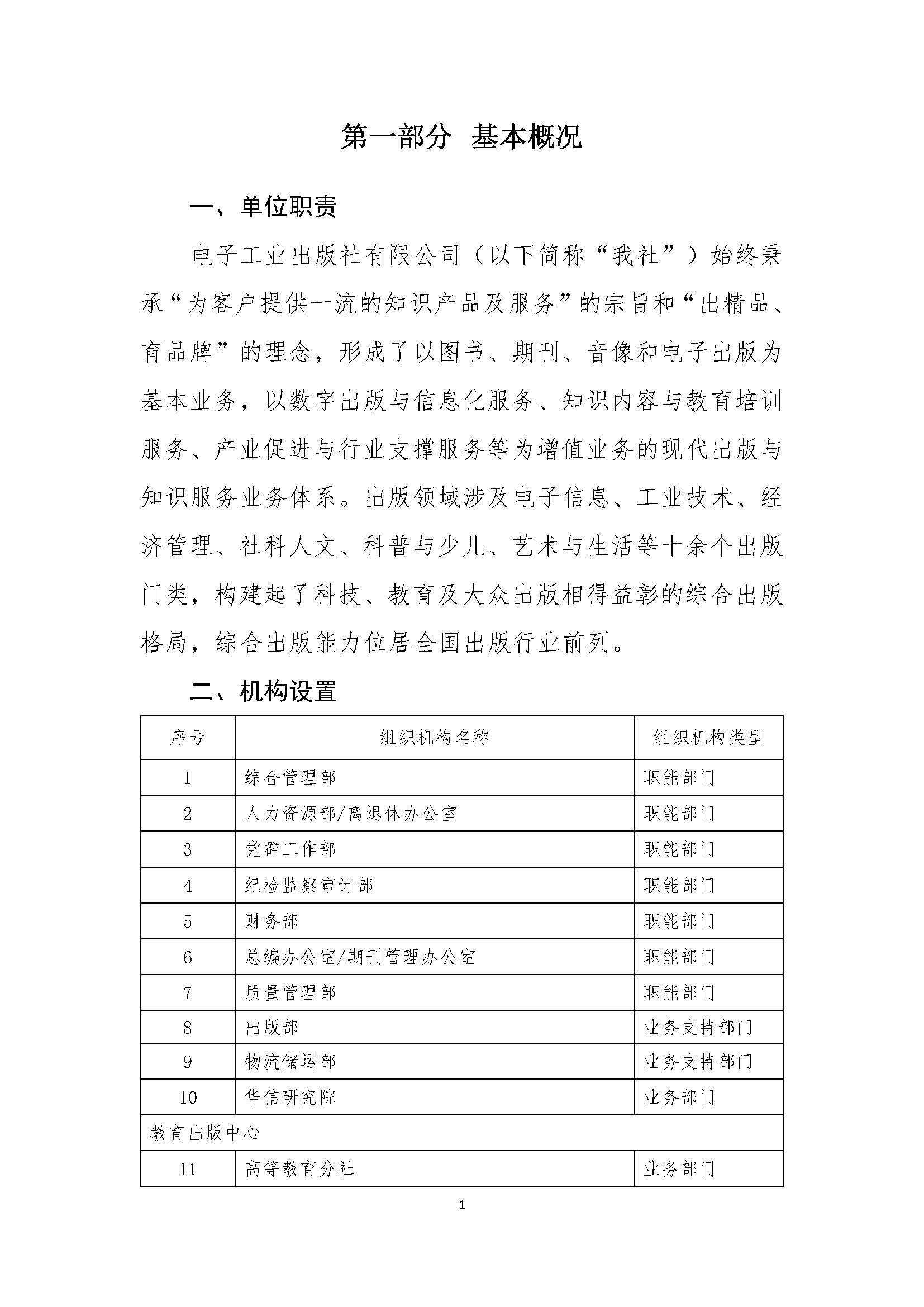
机构设置
国际合作
期刊介绍
新闻中心
星空体育官方赞助的里尔
flfa星空体育
xingkong体育中国官网
hk星空体育
授权书查询
hk星空体育
诚邀英才
会员中心
退出登录
ar星空软件下载
注册
登录
ar星空软件下载
首页
> 新闻资讯
发布时间:2024-08-13
分享到:
星空体育网页版登陆
出版社简介
社长致辞
社名社徽
机构设置
国际合作
期刊介绍
读者服务
购书指南
产品范围
网站介绍
作译者服务
xingkong体育中国官网
出书方向
编辑部门
作译者须知
您的著作
数字资源
华信教育资源网
悦读
悦学
悦知
悦智
联系我们
hk星空体育
诚邀英才
关注我们
书目下载
微信矩阵
xk-星空体育